2025年4月27日 星期日

【知識百寶箱】2025年第13篇:香港中學入學考試1970年模擬試卷二試題分析(上)

題記:「知識百寶箱」系列是「寶仁工作室」為了實踐2021-2022年度工作願景,而特別設立。目的旨在加快「寶仁工作室」的轉型,全面成為以「知識型專欄」為基礎之「知識主導型」的網誌。期望以協助提升大眾的學術素養為信條,並配合STEM的發展。除了普及科學知識外,也負起潛移默化為大家的人生有所改變的重責大任。將以學術專題探討、學習筆記為內容主體,回饋社會,服務讀者。

 

内容介紹:本篇將轉載香港中學入學考試1970年模擬試卷二,並且備有小編親筆撰寫的題解之上半部分,另加模擬試卷基本分析,以供讀者參考之用。

 

筆者快訊:

 

致全體讀者

 

2025救主復活日特別賀辭

工作室已於2025420日發佈《2025救主復活日特別賀辭》,連結為「https://poyanforum.blogspot.com/2025/04/2025121970.html」。重心放在與母校的關係,以及教育學家的成真之旅,除了簡述打算重回母校的原因外,也包括一整套為重返母校所制定的應對方案,涵蓋面試、接受教席及離任過渡、與母校之交接三方面,以平安重返母校、減少對原校的傷害為目標。

 

升學統一作戰計劃

工作室在「升學統一作戰計劃」下,筆者決定擴大母校戰線,在420日救主復活日,利用WhatsApp發送網誌文章連結並作出回任母校之宣告,透過擴展讀者群,讓更多母校教師得知工作室之存在,以爭取更多母校教師的支持。這個做法果然奏效,得到更多母校教師的高度關注,相關教師已由主任擴展至副校長,並收到不少母校教師的鼓勵、具建設性之建議,甚至是金石良言。在此,筆者非常感謝所有關心本人近況的母校教師。誠然,筆者要重返母校效力,面對的挑戰遠比想像中更多。要如何在發揮自己在文件、文字、系統化管理的優勢之同時,在待人接物、課室管理上加以進步,是本人之最大挑戰,加上身份、角色上的不同,對自己之期望與要求必須訂得更加高才行。

 

至於原校戰線,則選擇在420日救主復活日,主動向近三十位教師(佔全校教師人數達四成),上傳一幅由本人自製的圖片,並寫有一段拉丁文-Post Tenebras Lux,意指黑暗後必隨光明,相關圖片也透過《2025救主復活日特別賀辭》同步發放。除了敬祝同事復活節快樂外,也是本人給同事的一個「心理安慰」。由於「聖旨」即將向本人下達,時候一到,筆者就要帶着「聖旨」,重回母校的懷抱。筆者意識到這是發表節日祝福的最後機會,所以經過兩晚的思考後,還是決定化被動為主動,向近三十位教師發送節日祝福,作為本人離任原校前的微小謝禮。好使自己大感放心,再繼續推動接下來的升學工程。目前筆者正密切關注原校會否釋出合約教席。

 

為了增加升學勝算,筆者決定新增一條新戰線,便是官校戰線,在部分同事之建議下,筆者已透過EDB「申請官立學校臨時教學職位的電子表格」,將本人的名字列入名冊,官校會優先考慮列在名冊之人選。如果有合約教席空缺,相關官校會致電本人了解意願,而不會透過刊登招聘廣告,作公開招聘。

 

出現重大事故、陷入重大危機  工作室發出「黑色警報」

424日,筆者收到可靠情報,表示校內有一位教學助理拿到PGDE Offer。由於該名教學助理在校年資不足一年、工作表現中規中矩,獲取錄之學科又是「細科」,而非筆者報讀之「主科」,立即引起筆者高度關注,心情複雜、情緒低落,及後更讓筆者徹底崩潰,差點在學校流下「不甘心」的眼淚,難以接受這個更加殘酷的現實。

 

在確定情報屬實後,應急管理組於當晚立即召開只有版主之「緊急會議」,帶着難過的心情,研判最新升學形勢,會上筆者嚴肅看待相關事件,並進行深刻的檢討及反思:明明有校長之「加強版」推薦信、亮麗之考勤報告,為何筆者拿不到PGDE Offer?自己究竟有甚麼做得不好的地方,令本人跟PGDE Offer擦身而過?事件不只直接宣判筆者三年來之升學鬥爭是「徹底失敗」,而且也是對工作室的一個致命打擊、顏面盡失,重挫工作室之士氣,自己於升學鬥爭之表現也「非常難看」。筆者認為事態非常嚴重,若不妥善處理,將直接導致筆者軍心徹底渙散,工作室也可能從此一蹶不振,除了無法如期發佈正篇,連工作室之未來前途也成問題,因為工作室總不能無了期發佈應急篇章,苟延殘喘、只求生存了事。

 

經過三天三晚之審慎考慮後,筆者決定以沉重、悲痛的心情,含淚宣布工作室發出「黑色警報」,為期約四個月,直至2025831日,象徵筆者正式為工作室的存活,以致本人的前途,全力奮戰到底。在「黑色警報」頒佈期間,工作室將全力挽救本人的教研之路,除了攸關工作室、筆者前途的項目外,其餘必須悉數暫緩或停止跟進。同時在目前工作之原校,設立名為「War Room」之作戰室,在原校盡其本份、做好教育工作的同時,努力向原校爭取翻身機會,以奪下升讀研究院的入場券為目標。

 

為此,筆者正考慮是否有必要將行動升級,向更多同事告明筆者的升學困境,明言來年去向,讓他們及早為本人的離任,特別是本人可能「閃電離任」一事,做好心理準備。一方面筆者在原校經已優勢盡失,自己在原校的辛勤付出,已經不可以為本人帶來應有回報、收穫。另一方面筆者在收到壞消息後翌日,被副校長、主管詢問升學進展,筆者意識到自己無法隱瞞此事,終有一天會被曝光,只好和盤托出,聲言自己正應徵母校教席,並得到副校長的短訊回應及關注。還表明自己為了履任教職,不排除「閃電離任」之可能性,寧願賠上一筆代通知金,也要重回母校爭取升讀PGDE之機會,並向校方表明自己對重回母校一事非常心切,已經去到非走不可的地步。因此,筆者必須加快重回母校的步伐,並透過母校的力量,讓本人的升學進程有所突破。即使面對的挑戰比原校多,筆者仍然堅持重回母校懷抱,絕不動搖!

 

工作室發出「黑色警報」,是筆者自成立網誌以來最心痛的決定。因為工作室是筆者不可或缺的一部分,而筆者也是工作室的「靈魂」。工作室將於《寶仁論壇開基六週年及寶仁工作室成立二週年特刊暨寶仁工作室2024-25年度工作報告》,就頒佈「黑色警報」一事,公佈執行細則,列明工作室發出「黑色警報」的原因、發出後工作室需採取的行動等,以便外界了解工作室發佈「黑色警報」之必要性及嚴重性。

 

重回母校是上天的旨意!

對於重回母校工作一事,筆者清楚知道這本來就是上天的旨意,目的是更好地回應本人的「聖召」。讓本人可以繼續升學,最終成為一位教育學家。故筆者早已做好回任母校的萬全準備,甚至準備好要作出必要犠牲,以成全大事。而自己也花了不少時間,認真思考應該要以甚麽方法,應對回來任職的挑戰,勝任教師的身分。在未來四個月,筆者必須從多方面力臻完美,追求進步。除了自我增值,也會向原校老師請教,特別是課堂管理、教學法、青少年溝通三方面,希望更好地做好課堂管理,以利後續的教學工作。因為傳授知識的首要任務是「先管後教」,加上新世代的學生,已比筆者學生時期更難應付,所以要如何管理課室、做好班級經營,相當不容易,這樣才可以由文件為主、輔助角色之TA,轉變成為對人為主、具領導角色之教師。如果筆者無法達到這個要求,就已經無法在教育界立足,自然也沒有在大學從事教育研究的資格。

 

由於重返母校工作是上天的旨意,當上天藉由母校的任命狀,向本人下達「聖旨」時,筆者就必須訂下歸期,有序結束筆者原校的工作,卸下教學助理的身分。而為了堅定本人重回母校的決心,上天也藉眾多母校教師之口傳訊息,試探本人,看看本人是否決志重返母校,並自己的前途託付予母校。這些試探包括:一、是否願意接受轉變,使自己堪當教師的身份?二、是否幫助這些水平參差的學生?三、是否願意將勤補拙,在課室管理、教學法、青少年溝通技巧三方面自我增值?四、是否願意面對母校教師對本人作出之更高期望與要求?這些問題,極具針對性,稍一不慎,容易墮入陷阱。但全憑上天的恩典,加上上天賜予本人之一切得救要道,在上天的護佑下,定必把這些挑戰一一克服,守護理想、夢想,也守住上天與本人的約定,讓這個奇妙「聖召」可以繼續下去,直到永遠。

 

升學鬥爭走到這個階段,實屬不易。雖然工作室因為新讀者之加入,需要筆者向部分新讀者耐心解釋網誌篇章中部分內容之特別含義、意思,筆者卻感到樂此不疲,證明不少讀者挺關心筆者的近況。確實,工作室沒可能把每一件事情都隻字不漏地描述,工作室或需向讀者就部分內容作深入解釋,以捍衛工作室的立場,為工作室辯護。但是,工作室仍會堅持一貫的寫作方針,所有核心信念必須堅守,不會因為有新讀者加入,貿然轉換行之有效寫作方針。工作室重視平穩發展,不論讀者人數是多、是少,工作室都會朝着「保護仁愛」的信念,不斷前進,直到永遠。

 

羽音的夢想與升學鬥爭之關係

講起夢想,不禁想起《光之美少女偶像與你》(You and Idol Precure)第11話中羽音(Uta)摸索自身夢想的情形。雖然羽音喜歡唱歌,後來意外成為需要戰鬥的偶像-Cure Idol,但對於她來講,卻有很多自己想做、而又感到閃閃發亮的職業,例如糕點師、美容師,甚至想過要繼承家人開辦的咖啡廳,但似乎不是心中真正想做的。自己又當上偶像,將偶像當作夢想,又不太合理,令羽音舉棋不定,內心陷入迷失,對自己的夢想感到煩惱。後來,羽音找了有「傳奇偶像」之稱響凱特,指點迷津,凱特表示一個人夢想應該是順其自然、夢想可以由多人一起達成,令她忽然「開竅」,原來可以跟朋友一起追尋夢想。這個決定,造就奈奈(Nana)、心(Kokoro)和羽音三人首次合作演出,將她們對夢想之看法,融入歌詞。最終,羽音選擇要跟奈奈、心一起當Idol Precure,一起唱歌跳舞、一起做粉絲服務、一起讓別人閃閃發亮,作為三個人的夢想。

 

從劇本、場景、以至分鏡去看,整段劇情可以說是非常自然。連羽音摸索自身夢想的情形,所涉及的只是再正常不過之對話,特別是跟凱特之對談,用的是平常人的身分,而非Idol Precure之身分。再打個比方,動畫中出現的三隻海鷗,代表羽音、奈奈、心,牠們一起朝向茫茫大海飛行,代表三人朝着同一個目標、同一個夢想進發。海鷗的習性總是成群結隊去飛,代表人類若要達成夢想,需要眾人的支持,光憑一個人不足以遠在高飛的。三隻海鷗的畫面在全集出現2次,一次是羽音找凱特對談期間,另一次是在羽音思考作戰計劃期間。這個是動畫組帶給觀眾之信息:三人合作總比一個人單打獨鬥,更易實現夢想。

 

戰鬥期間,三位Precure用帶有通訊功能的麥克風,進行聯絡、商討作戰計劃,代表三人即使天閣一方,彼此的聯繫不會中斷,意昧着地理環境的限制,並不影響三人實現夢想的決心,反而堅定不移去實現夢想。及後,三個人一起走進花園的中心位置,象徵三人決定朝着同一個夢想奮鬥,同時象徵三人之夢想一致。而花園栽種的三種不同顏色花卉,粉紅色代表Cure Idol-羽音、粉藍色代表Cure Wink-奈奈、粉紫色代表Cure Kyunkyun-心。三種顏色的花卉組合在一起,充滿和諧感,每種花卉的比例基本一致,代表羽音、奈奈、心三人在實現夢想的過程中,均扮演的重要角色,無主次之分、也沒有高低之分。不論是羽音嘗試摸索夢想之過程,到羽音決定合作演出之情節,都讓筆者留下極為深刻印象。

 

全集帶出夢想的三個元素:夢想需要憑努力去實現、夢想必須順其自然,是自己真心想做的、夢想或需多人去實現,首個元素出自羽音的父親,另外兩個出自凱特。二人為羽音摸索自身夢想,提供具建設性的指導,是羽音成功找到夢想的關鍵,儘管決定自身夢想的是羽音,但家人、朋友的協助,是羽音順利確定夢想之原因。回想筆者的升學鬥爭,特別是筆者分辨「聖召」,最後踏上成為教育學家的「不歸路」的時候,得到朋友、家人甚至母校的協助,默默支持本人的教研之路,致使本人不致迷失。分辨「聖召」的過程相當漫長,需要筆者耗花不少時間,面對一次又一次來自上天的試探,才得以找到自己在世的使命。最後憑着自己的良心,在沒有他人的干涉下,作出對得起自己良心的決定,就是以教育學家的身分,在大學研究教育行政及政策,因為這才是我真心想做的事情。相比起當數學家,當教育學家可以拯救很多人,所有人都會因為本人的研究成果,而有所裨益。

 

其實,由2022年到現在,筆者在實現夢想的過程中,一直努力耕耘、深耕細作,現在已得到校方、母校教師、家人、朋友的認同,實屬不易。筆者必須把握上天賜予本人的「第二個機會」,參與教育工作。先是教學助理、之後是教師、接着是教育學家。於大學出道後,由講師做到講座教授,成為國際一流的殿堂級學者,甚至當上教育學院院長,再劍指大學教務長、大學校長,每個職務都要做到盡善盡美、止於至善。不論是原校、母校、甚至大學,都是筆者把夢想實現的「好地方」,三者同樣重要。原校為筆者進一步回應「聖召」的地方,它是筆者的「最後防線」,讓我守住理想,重新出發,為重回母校做好準備;母校是筆者「理想的根源」,孕育出本人的「聖召」、肯定本人的「聖召」,將會筆者出道前的「最後一站」;而大學是讓筆者實踐「聖召」的地方,是筆者決定教研之路、以教育學家身分出道的地方,也是筆者「最後的歸宿」。

 

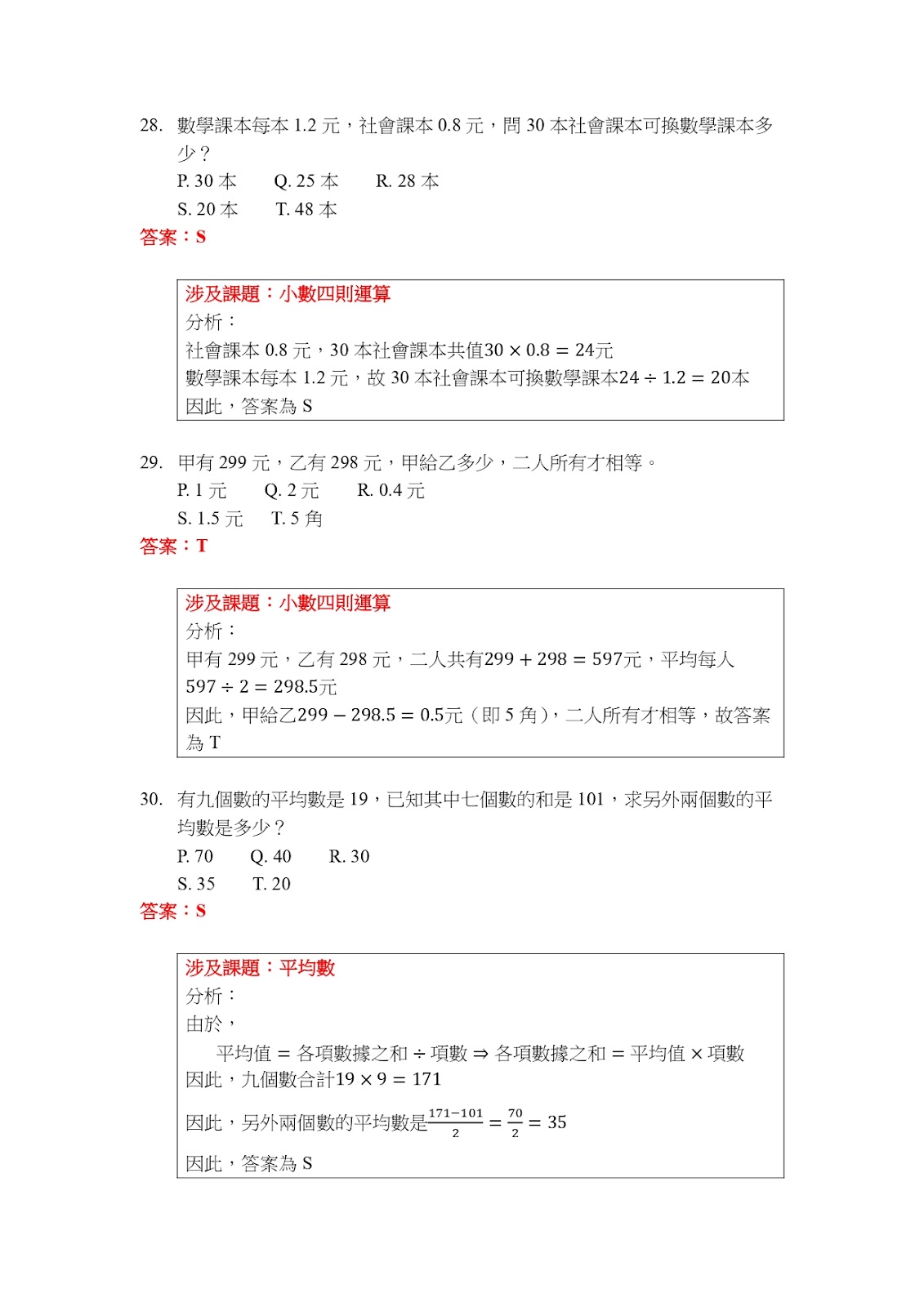
然而,成為教育學家,不只是自己一個人的事情,而且眾人的事情,需要母校、家人、朋友彼此相助,藉眾人的力量,才可以將本人送進研究院,在教育研究界「出道」。工作室作為筆者的「分身」,成為母校、家人、朋友之「黏合劑」,在推動教研事業過程中,扮演重要角色。由2019年跟進筆者升讀大學進程,到2022年開始跟進筆者成為教育學家的進程,工作室成為連繫眾人的「橋樑」,得到不少讀者的支持、為本人集氣、為本人加油,才得到走到今天。筆者2021年順利升讀浸大數學系,全賴眾人支持,才得以美夢成真,不只實現本人的「大學夢」,就連讀者之盼望也實現了!如今,讀者盼望本人登上教研舞台的願望,尚有本人自己成為教育學家的夢想,就由我們用雙手共同譜寫這首「美妙的樂曲」吧!

 

有關20254月下旬至9月之工作計劃

因應近期的升學形勢,工作室預料由本年9月開始,將面臨更加嚴峻的挑戰。特別是若果有幸履任教職、重回母校後,可能需要投入大量時間、資源,迎戰第二階段的升學鬥爭,故需作出策略性部署,加快完成2025-26年度應急篇章之撰寫工作。另外,自從筆者於413日宣告把「進修英文大行動」再度提升為「高烈度參與」後,進度出現不可預料的受阻。經常因為將學校工作帶回家中處理,損失不少可供進修之時間,加上耗用不少時間去跟進升學工作,並盡力跟母校、讀者保持緊密聯繫,進一步減少本人之進修時間。還試過因為工作繁重,忘記報考在20256月舉行之CRE Use of English。令筆者需要重新部署進修英文的計劃,期望充分運用將近半年的時間,按步就班打好英文基礎,裝備自己,為之後的教研之路做好準備。

 

因此,工作室決定調整「進修英文大行動」的參與力度,集中在週六、週日全力衝刺。目標是在5月中完成第二本文法練習,6月尾完成Upper-Intermediate之學習,7月開展Advanced之學習,並完成第三本文法練習,到9月就要全時間備試。若果進度良好,才再決定是否報考202510月之CRE Use of English。而週一至週五則主力撰寫文篇章。這是考慮到日間學校工作繁重,加上晚間或需稍作休息、恢復元氣,可供工作室投入的時間有限,比較適合撰寫文章。初步想法是先撰寫模擬試題題解,目標是每日完成至少三篇,希望在一至兩個月內完成內完成數字推理,再排期跟進文字推理。接下來是撰寫專題篇章,包括電腦教育相關之專題篇章,以及十多篇「深度分析」。期望在6月展開文章儲備排查工作時,手上有足夠文章儲備,可以應付2025-26年度之運作需要。

 

以上所述工作安排,屬攸關工作室、筆者前途的項目,不會因工作室發出「黑色警報」而受影響。

 

51日特別連載安排

另外,工作室將於51日勞動節,即工作室創立之日子,發佈《寶仁論壇開基六週年及寶仁工作室成立二週年特刊暨寶仁工作室2024-25年度工作報告》,回顧2024-25年度之工作,迎接2025-26年度。五大工作組也會透過這份工作報告,闡述未來的工作目標,敬請留意。

 

誠心盼望一切順利!

 

此致

 

「寶仁工作室」版主  Sam Wong

2025427

 

各位讀者,本篇將轉載香港中學入學考試1970年模擬試卷二,並且備有小編親筆撰寫的題解之上半部分,另加模擬試卷基本分析,以供讀者參考之用,相關題目、數值答案取自《華僑日報》。所有題解全由小編親筆撰寫,撰寫期間已考慮到同學的需要,所用方法盡量簡單、用字淺白。因應同學在進行非十進制單位化聚的時候,可能感到困難,1969年至1973年之試題另備附錄,載列作答題目時需要用到的英制及市制轉換公式。個别題目設有提示,旨在協助同學閱讀題目及答題,而非指導同學答題方向,且個別題目可能跟原版有所不同,希望讀者能夠從試題中有所得着。本篇大多數題目之程度,適合小六同學作答,只有少數題目比較困難,或需具備初中數學知識,方可順利作答。

 

以下是香港中學入學考試1970年模擬試卷二,備有學生版本、數值答案、題目詳解,以及模擬試卷基本分析:

 

閱讀「題目詳解」時須注意事項

「題目詳解」只供參考之用,設立目的旨在讓讀者明白作答方向,以及讓讀者知道該題目涉及的課題。如果與現行小學課程之程度有所差别、不同,將加入備註,協助讀者判斷有那些題目明顯是Out-Syllabus的。本人已盡力確保「題目詳解」内容準確無誤,如有錯漏或可修改之處,請透過留言向本人反映。

 

請注意!「題目詳解」非標準答案,個別題目可以有多個解法。若將之視為標準答案,可能導致讀者但知硬背死記,活剝生吞。這種落伍的學習態度,既不符現代教育原則,亦有違考試着重理解能力與運用技巧之旨。希望讀者正確使用「題目詳解」,以免弄巧反拙。

 




模擬試卷基本分析

模擬試卷名稱:

測驗二

全卷總題數(題):

70

選擇題總題數(題):

35

非選擇題總題數(題):

35

規定作答時間(分鐘):

45

小編建議作答時間(分鐘):

90

試卷難度(1分最易、5分最難):

3

超越現行小學課程程度之題數(題):

6

佔全卷比重(%):

8.57

涉及課題:

小數、分數、百分數的比較

小數四則運算

數型

整數四則運算

多位數

質數與合成數

倍數與因數

代數與方程式

擴分、約分

分數四則運算

非十進制單位的化聚及其四則運算

平均數

速率

反比例

小數、分數、百分數的互化

水流問題

 

資料來源已在模擬試卷中列明,模擬試卷試題取自《華僑日報》,特此鳴謝。

 

下星期將繼續轉載試題題解之下半部分,敬請留意。我們下星期再會。

2025年4月20日 星期日

【知識百寶箱】2025年第12篇:香港中學入學考試1970年模擬試卷一試題分析(下)

題記:「知識百寶箱」系列是「寶仁工作室」為了實踐2021-2022年度工作願景,而特別設立。目的旨在加快「寶仁工作室」的轉型,全面成為以「知識型專欄」為基礎之「知識主導型」的網誌。期望以協助提升大眾的學術素養為信條,並配合STEM的發展。除了普及科學知識外,也負起潛移默化為大家的人生有所改變的重責大任。將以學術專題探討、學習筆記為內容主體,回饋社會,服務讀者。

 

内容介紹:本篇將轉載香港中學入學考試1970年模擬試卷一題解之下半部分,以供讀者參考之用。

 

筆者快訊:

 

致全體讀者


2025救主復活日特別賀辭

 

今天是救主復活日,先敬祝讀者復活節快樂。本賀辭為救主聖誕復活日特别賀辭常規化後的第一篇。重心放在與母校的關係,以及教育學家的成真之旅。復活節是紀念耶穌基督在被針十字架後,於第三天復活之事跡,象徵光明戰勝黑暗。在重視禮儀之羅馬天主教、聖公宗,傳統上會於聖週六的守夜禮儀,在漆黑中點亮一支長長的復活蠟燭。復活蠟燭除了刻有十字架、「Α」和「Ω」外,也必定刻有今年的年份(即是2025年)。代表著耶穌是萬有的根源及宇宙的依歸,也代表2025年必有開端(11日)、必有終結(1231日)。同時象徵在整整一年內,象徵復活的主(又稱上帝),時時與我們同在。復活蠟燭會在整個復活期內點燃,直至聖靈降臨日。就如同以下《聖經》經文所述:

(資料來源:https://cathedral.catholic.org.hk/ssee/ssee_12.htm

 

主神說:「我是阿拉法,我是俄梅戛,是今在、昔在、以後永在的全能者。」

《啟示錄》18

 

我是阿拉法,我是俄梅戛;我是首先的,我是末後的;我是開始,我是終結。

《啟示錄》2213

 

同様,在這個神聖日子來臨之前,升學進程先是出現了微小的轉機,因為校方原則上同意為本人爭取教擔,助本人一臂之力,為升讀PGDE鋪路,但很快又傳來惡耗,令筆者升學形勢急轉直下。最後在母校的「光照」下,決定應徵母校教席,為重回母校鋪路。在本篇特别賀辭,我們會有一個專題探討,跟大家討論何者才是您心中的「聖殿」。

 

與母校「共融」、與母校「合一」

工作室於316日母校開放日,成立與母校「共融」及「合一」事務組,開啟筆者共融合一運動的新篇章。在上天的光照下,筆者更積極參與母校的合一活動,最終以另一個身分,重回母校「懐抱」,跟母校「完全共融」。然而,本年度之共融合一工作,可以說是一波三折。由二月中開始,學校出現罕見之人手緊張局面,使筆者不得不承擔更多職務及工作量,並參與多個重大活動之準備工作,例如聯校比賽、中六畢業典禮、開放日,加上反覆無常之天氣,結果積勞成疾,得了傷風,需要服用藥物控制。就算傷風初癒,在開放日當天都不知道是否成行,依舊充滿變數,令筆者非常擔心是否依時赴往母校與教師團聚,因為筆者已為這天之到來,進行充分的準備,務求做到盡善盡美。感謝上天的恩典,並悦納本人的請求,才得以在當日遠赴母校,帶着光榮跟母校教師相聚。

 

是次共融合一行動,在重重危機下圓滿完成。為了答謝母校悉心栽培,特別準備了謝禮予校長、副校長、任教本人DSE科目之科任老師及長期關心本人近況之老師和班主任,作為與母校共融合一之證明,也是向母校傳達本人在教研之旅、「光榮母校」之過程中努力奮鬥的證明。是次開放日,母校肯定本人過去一年半的付出,並誠心祝願本人升學順利。在母校的光照下,工作室把握機遇,奮發圖強,展開史無前例的大改革,包括於330日(當日為大齋期玫瑰主日)重新連載「深度分析」,把工作室昔日的成功之「人生觀」分享,起死回生,重新成為工作室之主調。在升學進程方面,筆者必須主動積極、信任彩虹,更要「我信,我行」,以貫徹始終、堅毅自強之精神,早日達成理想,以教育學家之身分,為教育界出一分力。

 

繼續為理想向前邁進

升學,是筆者成為教育學家過程中必不可少的一環,要繼續為理想向前邁進,就必需借助持續進修才行。筆者以PGDE作升學階梯的第一步,拿到教師資格後,第二步就是MPhilMEd,第三步為PhDEdD,最後就是角逐大學教席,成為真真正正的教育學家。在整個升學階梯中,PGDE是成為教育學家的「入場券」。如果沒有PGDE,就連劍指研究院也成問題。所以筆者必須設法拿到PGDE之取錄資格,才再考慮要如何攻讀碩士學位。在過去三年,筆者向大學入紙申請報讀PGDE,可惜的是,直到截稿當天,依舊落空,最好的兩次分別是2023年中大全日制PGDE2025年教大兼讀制PGDE,兩次均有線上面試之機會,但始終拿不到Conditional Offer,令筆者對此大感擔憂。就算在2023年、2024年取得校長推薦信,甚至是「加強版」校長推薦信,依舊沒有任何突破。

 

另一邊廂,由20252月開始,學校發生了近年少見的人手緊張危機,TA們一個接一個「跳船」離開,但卻要極長時間才可以填補空缺,導致筆者工作量急增,還「硬食」比往年高至少3倍的監考及考務支援時數,直至同年4月中才有些許改善。接二連三的「亂象」,令整個TA群可謂士氣低迷,面對重重危機,驅使筆者必須奪回升學主導權,為自己的前途盡地一搏,以免影響升學進程。

 

因此,筆者決定主動跟校長、副校長接洽,展開長達兩星期的前途談判,以確立雙方於2025-26學年的合作基礎。但由於工作繁重,遲遲都沒法找到與校長、副校長見面的時機。最終,筆者於41日,即開齋節後第一天,總算完成當日要處理之工作,遂於空檔時段親自與校長、副校長會面,正式告明本人正面對升學困境之事實,並懇求校方允許本人實習及安排本人教擔,以參與實質教學工作,滿足入讀都大PGDE、非本地PGCE的要求。

 

在告明升學困境後,校方對本人的升學計劃表示歡迎。知道本人一直為學校辛勤付出,校長決定助本人一臂之力,幫助本人在下學年獲得本校教職,或至少是有教擔的教學助理,最終需按學校人事安排而定,順利獲校方「原則性」同意,代表校方已就本人在校實習一事「開綠燈」。既是筆者為了個人前途的「最後一搏」,也是為了提振TA士氣、拯救學校的「關鍵一役」。

 

然而,殘酷的事實,總是伴隨本人的升學進程。在410日,校方表示基於教學助理的職權限制,不能向教學助理分配任教期長達一個學年之教擔,只可以透過臨時教席聘用本人,但不敢保證來年有數學科之臨時教席。就算有,都要待六月下旬至七月初,校方確定常額教師的去留後,才得悉是否釋出臨時教席,再通知本人入紙申請。由於這個方案會令本人白白損失入讀都大PGDE的機會,且風險極高,一旦沒有臨時教席,來年續任教學助理的機會也大大增加,更不利於本人的升學進程。

 

鑑於母校已於45日,對外公布會應徵數學科教師,到職日期為202591日。經筆者慎重考慮,決定正式向母校入紙應徴教席。在備妥應徵文件後,遂於410日晚上經電郵呈交予母校,414日獲校方通知申請表已成功提交,代表應徴程序正式展開。直至截稿當天,尚未得到校方進一步回應。目前已得到2位母校教師「背書」支持,並且得到部分母校教師之高度關注。

 

因緣果報

筆者通過自身努力,為自己的前途奮鬥,及後先獲階段性成功,之後毅然選擇重返母校,回應母校教師的「召叫」。從因緣果報、因果報應之佛學術語去看,筆者種下善因,善果也隨之而來。然而,筆者種下來之善因,需要筆者將近一年半的投入、辛苦經營,才累積足夠的談判「本錢」,也為重回母校打下強健基礎。首先,筆者取得教大PGDE線上面試邀請,代表大學認可本人過去一年的付出及經驗;其次,筆者的工作表現備受肯定,對本人高度信任,使得校方准許本人放取特別假期,參加線上面試,更在上學年獲得亮麗的考勤報告;再者,筆者已累積一定年資,過去一年半來,筆者對教育工作有更深入的了解。這些都令校方感到放心,並接受本人的請求,以回應本人想更上一層樓之盼望。加上母校透過多位教師之口頭傳達,強烈暗示希望本人返回母校效力,以及前所未有的人手緊張危機、TA跳船潮,令筆者認為是時候向校方爭取教擔,並且在前途談判過後,就提前重回母校一事,火速作出部署,為履任教職鋪路。

 

如今校方就本人在校實習一事「開綠燈」,願意在學校面對人手短缺時優先安排合約教席聘用本人,以及有母校教師「背書」支持本人應徵母校教席,只是邁向完全成功的伊始。筆者必須繼續努力工作,在4月做好DSE之考務工作,以及認真準備教材,做好履任教職前的一切準備工作。而筆者也密切留意升學形勢的最新發展,特別母校的最新動態。因為筆者已被推向風中浪尖,筆者必須採取更積極之行動,將2025-26學年的升學主導權,牢牢掌握在本人手中,絕對不可以被任何人肆意操縱本人的升學工程。

 

為重返母校所制定的應對方案

鑑於筆者已向母校入紙申請應徴教席,並獲母校教師「背書」支持,增加筆者重回母校的決心和信心。為此,與母校「共融」及「合一」事務組、教研事業關注組已聯合制訂一系列應對方案,協助筆者有力應付重回母校期間的種種挑戰,讓筆者可以從原校光榮卸下教學助理的職務,平安抵岸,重回母校的懷抱。應對方案大致分成以下三個階段:

 

第一階段:面試期

當校方正式邀請本人返回母校面試,代表筆者進入第一階段。筆者會盡力避免原校因面試一事所受到的衝擊,以免影響教職員之士氣及軍心。由於面試日期是由母校決定,不一定在放學之後的時間或學校假期進行。如果真的需要在正規上課時間進行,筆者必須向校方告知請假原因,校長才可以接納本人的請假要求,無可避免要將之和盤托出。筆者必須確保相關事實只有必要人士知悉,防範不利本人的消息流出,進而引發教職員的恐慌和擔憂。而筆者也必須在學校避談面試一事,確保筆者可以順利重返母校,完成應徵面試。為配合有關安排,工作室將會在完成面試程序後,才考慮是否正式對外公佈。在未獲確定有母校教席前,仍須密切留意事態最新發展,並繼續在原校擔任教學助理,一來是經濟收入、二來是個人工作能力和發展不可中斷。

 

第二階段:接受教席及離任過渡期

當筆者接獲母校通知可以履任教職,並獲得教席後,隨即進入第二階段。筆者將要求母校給予本人三天考慮時間,以便跟家人商討本人的升學計劃,並向原校部分同事發出離職前預告,測試正式離任後可能出現的反應。由於離任決定對原校極具「殺傷力」,因此必須慎重行事。筆者會先決定是否接受教席,如果接受,就會火速通知校方,並擇日回校簽署聘用合約,以及索取聘書和校方簽發之官方信函,作為離職依據。同時爭取時間準備其他離職文件,包括放棄續任2025-26學年教學助理的書面通知、以及向受影響同事和熱心同事發出的正式離任聲明。

 

跟母校簽署聘用合約後,代表筆者需同時中止與原校的合作關係。為了減低對原校的衝擊,以及母校規定任職日期為本年91日,因此必須在簽署聘用合約後下一個工作天,向校方提交放棄續任2025-26學年教學助理的書面通知。宣佈進入離任前過渡期,在接下來之三至四個月,做好交接工作。當筆者的離任決定獲校長批准後,會於三天之內向受影響同事和熱心同事發出的正式離任聲明,感謝同事過去兩個學年為本人的付出、跟本人之合作,以及安撫因此事而感到悲傷、擔憂的教職員。一切順利後,就會一邊繼續原有的工作、一邊就離任一事做好職務交接,而筆者也會出席7月的散學禮,接受教職員最衷心的祝福,以及在8月跟進部分新開年之開學事務,才在831日,即合約指明之最後工作日,正式卸下教學助理一職。

 

理論上,筆者離任只需預留14天通知期。但是,由於筆者涉及之工作過於重要,一般同事極難接手,而筆者也需時整理兩年來產生的文件、電子檔案,所以要預留特別長的通知期,以作配合。另一方面,及早向校方告知放棄續任,也可以讓校方在分配7月、8月之職務時,例如中一銜接課程,針對本人的處境作審慎安排,以及提前展開聘用程序,填補本人的空缺。因為筆者或需於7月、8月,返回母校處理開學前的準備工作,以及出席必要的迎新活動、教務會議。此外,這個做法也可緩和受影響同事和熱心同事所受到的心理打擊,讓他們有較長時間去平伏心中之不安、擔憂等負面心情,最終接受本人離任的事實,並逐步減少對本人的依賴。而筆者也需在這三至四個月時間,向熱心同事請教,特別是數學M2教學工作、訓育、考試事務,為重回母校、履任教職作更充分的準備。

 

第三階段:與母校之交接期

當原校的過渡、交接工作完成後,隨即進入與母校進行交接的階段。筆者將跟母校保持密切聯繫,盡早確定必需返回母校的日子,例如迎新日、教職員會議、科組會議等,以及需不需要在中一迎新日、中二至中六註冊日執行特別職務,以便盡早跟原校辦理請假手續。故此,本學年之年假、補鐘假,都會優先用在這些日子,用盡以上假期後,將向校方申請有薪特許缺勤,再不行才是無薪事假。

 

除了利用假期處理母校事務,也要擇日跟母校教職員見面,以獲取所需電腦戶口、上課時間表,以及任教班別之教材、教學進度表、科目手冊等。以便筆者盡早為此準備教材、備課、擬訂測考試卷,進行課程規劃等。另外,筆者需盡早知悉2025-26學年的行政職務,以及獲分配學會、學社,以及是那一班之班主任,筆者也會主動向校方爭取重返仁愛社,以及擔任紅十字會青少年團之團老師。如果有幸加入訓育組、考試組,也會向母校同事請教,確保交接工作順利。當筆者順利渡過開學日、正常上課日後,與母校之交接期方告圓滿結束。

 

工作室在第二階段、第三階段,有三項工作要處理:第一,擇日發佈中學教學助理2024-2025學年工作報告、履任教職後致全體讀者的特別信函。前者回顧2024-25學年之工作成果,以及新學年的工作前瞻;後者回顧過去六年的升學鬥爭歷程,並聯繫母校辦學理念,致敬母校,同時感謝原校在過去兩個學年之支持;第二,決定2025-26學年「行動呼號」、以及工作主題,為重返母校一事,做好形象宣傳;第三,跟進都大PGDE升學事宜。在確定母校教席後,需盡早向校方商討本人的升學計劃,讓校長為本人簽署同意書,以便在6月下旬提交入學申請,並且在獲得取錄信後,籌備《師範教育札記》系列。

 

工作室就重返母校一事制定的應對方案,側重點並非是否成功重回母校,而是盡最大努力減少對原校的傷害。確保筆者在推動與母校完全「共融」、完全「合一」的同時,不會損害到與原校的關係,留下污點,以致筆者要帶着遺憾離開原校。讓筆者可以透過另一個身份、另一種方式、另一個平台,跟原校保持「共融合一」。因此,工作室將於順利重回母校懐抱後,把與母校「共融」及「合一」事務組,改名為「共融」及「合一」事務組,把「共融合一」對象擴展至原校。並誠心盼望可以在原校之開放日,跟不多於3位母校教師一同參與其中,保持友好關係,並促進「共融合一」。

 

專題分享:默存心中的「聖殿」

世界上不少宗教,都有聖殿的存在。例如第一、第二聖殿,是古代以色列人的祭祀場所。在聖殿建成之前,他們是在「會幕」進行祭祀。聖殿建成後,便隨即成為敬奉上帝的崇拜場所。以第一聖殿-所羅門聖殿為例,分為庭院、聖所和至聖所三部分。而庭院又分為內院及外院,其中内院是只准司祭可以出入之地方,有全燔祭壇、銅海和十個能移動的盆架;外院是以民聚集的地方。聖所內有焚香的祭壇,是司祭每天進入焚香的地方,並有十個燈台和陳列餅桌。在至聖所內有約櫃,並以有兩個木刻的包金革魯賓,遮蓋著約櫃。聖殿旁有三層廂房,供司祭存放祭祀用具。由於第一聖殿於西元前586年被巴比倫人摧毀,遂建造第二聖殿,但好景不常,第二聖殿在西元70年遭羅馬人摧毀,只剩下一個名為哭牆的西牆。

(資料來源:https://cdn-news.org/News.aspx?EntityID=News&PK=000000001317976af48a653b0907374c9a51f0e885afcd90

(資料來源:https://dsbiblecentre.org/tc/content/2018-11-17-000000-1

(資料來源:http://www.equiptoserve.org/etspedia/%E7%8C%B6%E5%A4%AA%E6%96%87%E5%8C%96/%E8%81%96%E6%AE%BF%E8%A2%AB%E6%AF%80%E6%97%A5

(資料來源:https://cdn-news.org/News.aspx?EntityID=News&PK=0000000000652e597fabb865a88e6843b8650e5c19af9abc

 

聖殿是神聖的,甚至是「神聖不可侵犯」,摩門教之聖殿,正是最好的例子,摩門教的正式名稱為「耶穌基督後期聖徒教會」,除了一般教堂外,還在世界廣建一百五十多個聖殿,包括位於九龍塘歌和老街之「中國香港聖殿」,只有遵守智慧語、貞潔律法、以及誠實的繳納什一奉獻等條件之領洗摩門教教徒,才可以持有有效的推薦書,可以配稱進入聖殿,聖殿專門負責以下儀式,分別是代替死者的洗禮、淨化(包括洗濯與膏抹)、恩道門、聖殿印證,值得一提的是,摩門教可以安排由一位在世者,代替死者洗禮,此外,摩門教教徒在結婚時,除了在教堂舉行婚禮外,還需要在聖殿接受印證,才算作完成整個結婚程序。

(資料來源:https://www.churchofjesuschrist.org/temples/why-latter-day-saints-build-temples?lang=zho

(資料來源:https://hk.churchofjesuschrist.org/location/temple/hk-temple?lang=zho

(資料來源:https://faithchinese.org/%E5%BE%8C%E6%9C%9F%E8%81%96%E5%BE%92%E8%81%96%E6%AE%BF%E8%88%87%E5%AE%B6%E8%AD%9C/%E8%AA%B0%E5%8F%AF%E4%BB%A5%E9%80%B2%E5%85%A5%E8%81%96%E6%AE%BF/

https://www.churchofjesuschrist.org/bc/content/ldsorg/PDF/36793_zho.pdf?lang=zho

(資料來源:https://faithchinese.org/%E5%BE%8C%E6%9C%9F%E8%81%96%E5%BE%92%E8%81%96%E6%AE%BF%E8%88%87%E5%AE%B6%E8%AD%9C/%E6%91%A9%E7%88%BE%E9%96%80%E6%95%99%E5%BE%92%E7%82%BA%E6%AD%BB%E8%80%85%E6%B4%97%E7%A6%AE/

 

同屬亞伯拉罕諸教的伊斯蘭教,也有自己的「聖殿」,就是麥加禁寺。它是穆斯林眼中最為神聖的地方,禁寺放置俗稱天房的克爾白,是穆斯林禮拜時的方向,在克爾白東南方放置黑石。每年吸引數以百萬計的穆斯林遠赴麥加朝覲,使得朝覲成為伊斯蘭教最盛大宗教活動。穆斯林朝覲的時候,會以逆時針方式繞天房七圈。而朝覲是五功(即證信、禮拜、天課、齋戒和朝覲)之一,每一位有經濟能力和體力的成年穆斯林,一生中應至少前往麥加朝覲一次。

(資料來源:https://saudipedia.com/ch/article/919/%E5%AE%97%E6%95%99%E4%BA%8B%E5%8A%A1/%E7%A6%81%E5%AF%BA/%E7%A6%81%E5%AF%BA

(資料來源:https://crossing.cw.com.tw/article/9148

(資料來源:https://www.islam.org.hk/e19/e/action/ShowInfo.php?classid=31&id=10312

(資料來源:http://www.xinhuanet.com/world/2015-09/24/c_128264687.htm

 

至於佛教,「聖殿」則為「大雄寶殿」,不但是正殿,也是整個寺院的核心建築。大雄寶殿供奉著佛教的教主-釋迦牟尼佛,「大雄」一詞是釋迦牟尼的稱號之一,因佛陀具備十力,降伏四魔,無有畏懼而得名。因此,「大雄」二字是對釋迦牟尼佛的稱讚,是他的德號,意思是他具有大智慧,能降服萬魔。而「寶」即指佛教中的佛、法、僧三寶。錫克教方面位於印度旁遮普邦阿姆利則之金廟,是錫克教最重要的謁師所,也是錫克教的聖地。謁師所是錫克教對宗教場所的稱呼,位於司徒拔道和皇后大道東交界之灣仔錫克教廟,是另一個謁師所。

(資料來源:https://www.chinatimes.com/hottopic/20160617002293-260809?chdtv

(資料來源:https://www.storm.mg/lifestyle/456501

(資料來源:https://www.civilopedia.net/zh-HK/rise-and-fall/buildings/building_gurdwara

 

從以上例子可見,聖殿可說是無處不在,但原來在人類之内心,都有一間屬於自己的「聖殿」,可以說是我們心中的「理想地方」。您可能會問:我們心中真是有一座「聖殿」?事實上是有的。大家可以先停一停、想一想,嘗試在一張白紙,繪畫出您心中的這一座「聖殿」,再配上顔色。由於各人的背景、天賦都有所不同,所以人們繪畫出來的「聖殿」,可以說是百花齊放、獨一無二。有高有低、有大有小、有彩色也有黑白,有些裝飾富麗堂皇、有些卻異常簡樸。就好像今日的聖公宗,有重視儀式禮儀之高派、也有重視樸素及簡化禮儀之低派。通過分析這些「聖殿」,受過專業訓練之臨床心理學家、精神科醫生,可以從中了解他們的背景,甚至成為確診某些疾病的「關鍵」。對於一個人的心路歷程,其實也可以從「聖殿」一窺究竟,我們可以安排受試者將三到五個不同時期之內心想法,例如學生時期的我、剛在公司工作的我、在公司工作一年的我,分別是繪畫一座「聖殿」。我們可能在畫中發現一些端倪,因為「聖殿」或會隨着人的想法、生活環境、人生發展之不同,而有所轉變。

 

講了那麼多,是時候分享筆者心中的「聖殿」吧!以教研工作的鬥爭進程為例,筆者心中總共有三座「聖殿」。第一座始於由2007年進小學入讀,「聖殿」開始興建,後升讀中學,到2019年中六畢業,共計十二年。這座「聖殿」比較簡樸,是一座偏向實用、但又是安全系數極高之「聖殿」。因為興建「聖殿」的時候,筆者被心理、情緒問題所困擾,「死讀爛讀」成為本人在學校的唯一希望,也是本人最大的依靠。因此,「聖殿」走簡樸路線,沒有花巧的裝飾,內裏也只有少量傢俬,附近也沒有諸如花園之類的地方,「聖殿」被大閘牢牢鎖上,就是不希望有人妨礙筆者全力為學業衝刺到底。它被稱為「失落的聖殿」,在於建成之時,筆者DSE失利,需要透過副學士銜接本科,展開為兩年被稱為「失落的歲月」之副學士時期。

 

第二座是在2019年興建,有「希望的聖殿」之稱。當時的我,於城大專上學院唸副學士,後升讀浸大數學系,最後在2023年竣工,因為筆者從大學畢業了。這座「聖殿」,不論内外都充滿生機。相比起第一座,這座顯得格外宏偉,比第一座更加華麗、高聳入雲,實用面積也比第一座更多。內裏也多了別具意義的設計、裝飾,但仍偏向實而不華。附近有一個小花園,可以讓筆者進行退省、避靜、靈修,讓筆者內心更加平靜。最重要的是,「聖殿」的大門是長開的,代表筆者被封鎖的内心,在升讀大學後終於獲得解放。又因為筆者順利升讀浸大數學系,開啟為期兩年俗稱「希望的歲月」之本科時期,而將之命名為「希望的聖殿」。

 

至於第三座「聖殿」,在2023年開始興建,但卻不見「聖殿」的存在,連「聖殿」本身也沒有名字。究竟原因?在於筆者升學失利,未能如願在大學攻讀PGDE、劍指研究院,只能在中學任教學助理。因此,這座「聖殿」至今未能展開工程,直到目前為止只是一片泥地。但是,筆者深信在不久的將來,第三座「聖殿」便會從萬民的希望中誕生。這座「聖殿」旨在彰顯筆者成功的一面,不但高聳入雲,而且也是一座極具氣勢的特級「聖殿」,可供一萬多人入內參拜,設計極其華麗,簡直是一件世界級藝術品。這裏有很多設計極盡奢侈的建築,以及千成上萬的畫作。附近也有一個容納五千多人的豪華大花園,格調高雅,可供眾人進行退省、避靜、靈修。這座「聖殿」沒有大門,公眾可以自由進出,代表筆者心胸廣闊的内心。當筆者順利攻讀PGDE,「聖殿」之奠基工程隨即展開,到攻讀MEdMPhil期間,「聖殿」正式興建,再到攻讀PhDEdD期間,「聖殿」開始裝飾,當筆者成為教育學家後,第三座「聖殿」隨即完工並投入服務了。

 

由一開始只是一座細小、簡樸的「聖殿」,到後來搖身一變成為一座龐大、極盡奢華的「聖殿」,正如反映筆者教研工作的鬥爭進程。誠然,「聖殿」只能顯示筆者最表面的一面,但仍然希望分享這三座於不同時期興建的「聖殿」,跟大家一起窺探筆者的内心世界,增加各位對筆者的認知。或許透過這三座「聖殿」,好好地回顧將近二十五年的人生,期望在二十五歲生日之前,至少弄清楚自己尚有甚麼做得不好的地方,好讓在不久的將來,讓筆者心中的第三座「聖殿」,在這個世界中誕生。讓這座「聖殿」閃閃發光,成為眾人的希望,守護莘莘學子,成為他們的「避風港」、「保護傘」,直到永遠。

 

結語

透過分析默存心中的「聖殿」,可以窺探出人的內心,以及這個的人之人生。尤其是透過了解朋友的「聖殿」,深究別人的想法,對增進友誼、增加雙方的合作基礎,或許有意想不到的效果。不知道大家心中的「聖殿」又是甚麼?不妨拿一張白紙,準備好顔色筆,將心中的「聖殿」描繪出來,向身邊的朋友分享吧!

 

最後,在復活節這個神聖日子,誠心盼望一切順利!




復活節快樂

 

「寶仁工作室」版主  Sam Wong

2025420

 

各位讀者,本篇將轉載香港中學入學考試1970年模擬試卷一題解之下半部分,以供讀者參考之用,相關題目、數值答案取自《華僑日報》。所有題解全由小編親筆撰寫,撰寫期間已考慮到同學的需要,所用方法盡量簡單、用字淺白。因應同學在進行非十進制單位化聚的時候,可能感到困難,1969年至1973年之試題另備附錄,載列作答題目時需要用到的英制及市制轉換公式。個别題目設有提示,旨在協助同學閱讀題目及答題,而非指導同學答題方向,且個別題目可能跟原版有所不同,希望讀者能夠從試題中有所得着。本篇大多數題目之程度,適合小六同學作答,只有少數題目比較困難,或需具備初中數學知識,方可順利作答。

 

以下是香港中學入學考試1970年模擬試卷一題解之下半部分:

 

閱讀「題目詳解」時須注意事項

「題目詳解」只供參考之用,設立目的旨在讓讀者明白作答方向,以及讓讀者知道該題目涉及的課題。如果與現行小學課程之程度有所差别、不同,將加入備註,協助讀者判斷有那些題目明顯是Out-Syllabus的。本人已盡力確保「題目詳解」内容準確無誤,如有錯漏或可修改之處,請透過留言向本人反映。

 

請注意!「題目詳解」非標準答案,個別題目可以有多個解法。若將之視為標準答案,可能導致讀者但知硬背死記,活剝生吞。這種落伍的學習態度,既不符現代教育原則,亦有違考試着重理解能力與運用技巧之旨。希望讀者正確使用「題目詳解」,以免弄巧反拙。

 


下星期將繼續轉載試題,並有題解與分析,敬請留意。另外,今日為救主復活日,敬祝讀者復活節快樂。我們下星期再會。