2024年9月29日 星期日

【知識百寶箱】2024年第36篇:香港中學入學考試1973年模擬試卷三試題分析(上)

題記:「知識百寶箱」系列是「寶仁工作室」為了實踐2021-2022年度工作願景,而特別設立。目的旨在加快「寶仁工作室」的轉型,全面成為以「知識型專欄」為基礎之「知識主導型」的網誌。期望以協助提升大眾的學術素養為信條,並配合STEM的發展。除了普及科學知識外,也負起潛移默化為大家的人生有所改變的重責大任。將以學術專題探討、學習筆記為內容主體,回饋社會,服務讀者。

 

内容介紹:本篇將轉載香港中學入學考試1973年模擬試卷三,並且備有小編親筆撰寫的題解之上半部分,另加模擬試卷基本分析,以供讀者參考之用。

 

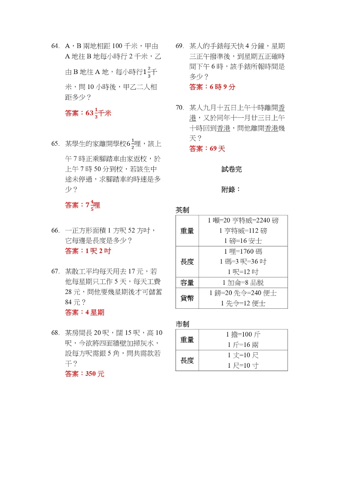
各位讀者,本篇將轉載香港中學入學考試模擬試卷三,並且備有小編親筆撰寫的題解之上半部分,另加模擬試卷基本分析,以供讀者參考之用,相關題目、數值答案取自《華僑日報》。所有題解全由小編親筆撰寫,撰寫期間已考慮到同學的需要,所用方法盡量簡單、用字淺白。因應同學在進行非十進制單位化聚的時候,可能感到困難,1969年至1973年之試題另備附錄,載列作答題目時需要用到的英制及市制轉換公式。個别題目設有提示,旨在協助同學閱讀題目及答題,而非指導同學答題方向,且個別題目可能跟原版有所不同,希望讀者能夠從試題中有所得着。本篇大多數題目之程度,適合小六同學作答,只有少數題目比較困難,或需具備初中數學知識,方可順利作答。

 

以下是香港中學入學考試1973年模擬試卷三,備有學生版本、數值答案、題目詳解,以及模擬試卷基本分析:

 

閱讀「題目詳解」時須注意事項

「題目詳解」只供參考之用,設立目的旨在讓讀者明白作答方向,以及讓讀者知道該題目涉及的課題。如果與現行小學課程之程度有所差别、不同,將加入備註,協助讀者判斷有那些題目明顯是Out-Syllabus的。本人已盡力確保「題目詳解」内容準確無誤,如有錯漏或可修改之處,請透過留言向本人反映。

 

請注意!「題目詳解」非標準答案,個別題目可以有多個解法。若將之視為標準答案,可能導致讀者但知硬背死記,活剝生吞。這種落伍的學習態度,既不符現代教育原則,亦有違考試着重理解能力與運用技巧之旨。希望讀者正確使用「題目詳解」,以免弄巧反拙。

 


模擬試卷基本分析

模擬試卷名稱:

測驗三

全卷總題數(題):

70

選擇題總題數(題):

35

非選擇題總題數(題):

35

規定作答時間(分鐘):

45

小編建議作答時間(分鐘):

90

試卷難度(1分最易、5分最難):

3

超越現行小學課程程度之題數(題):

25

佔全卷比重(%):

35.7

涉及課題:

小數、分數、百分數的互化

有向數

小數、分數、百分數的比較

分數四則運算

百分數及其應用

圖形拼砌與分割

立體圖形

多位數

代數與方程式

整數四則運算

速率

反比例

 

資料來源已在模擬試卷中列明,模擬試卷試題取自《華僑日報》,特此鳴謝。

 

下星期將繼續轉載試題題解之下半部分,敬請留意。我們下星期再會。

2024年9月22日 星期日

【知識百寶箱】2024年第35篇:香港中學入學考試1973年模擬試卷二試題分析(下)

題記:「知識百寶箱」系列是「寶仁工作室」為了實踐2021-2022年度工作願景,而特別設立。目的旨在加快「寶仁工作室」的轉型,全面成為以「知識型專欄」為基礎之「知識主導型」的網誌。期望以協助提升大眾的學術素養為信條,並配合STEM的發展。除了普及科學知識外,也負起潛移默化為大家的人生有所改變的重責大任。將以學術專題探討、學習筆記為內容主體,回饋社會,服務讀者。

 

内容介紹:本篇將轉載香港中學入學考試1973年模擬試卷二題解之下半部分,以供讀者參考之用。

 

筆者快訊:

 

致全體讀者:

 

「鳳凰行動」在過去一週有突破性進展,為了獲得PGDE取錄,小編決定根據「第二點:持續補強進修」,並響應政府之政策,報讀僱員再培訓局ERB「創科.愛增值」計劃旗下之課程,分别為Python程式編寫證書及數據分析技巧I證書。課程由港專承辦,全為晚間修讀之兼讀制課程。「創科.愛增值」計劃旨在讓15歲或以上的香港合資格僱員,免費報讀超過50項創新科技相關的培訓課程,涵蓋數碼新技能及行業科技應用範疇,鼓勵市民進修增值,裝備新技能,以提升就業競爭力及支援行業數碼轉型。不論失業、待業及在職人士,均可報讀,只須符合個別課程的入讀資格即可。

(資料來源:https://www.erb.org/itscheme/about/

(資料來源:https://www.erb.org/itscheme/courses/

 

今次小編報讀之Python程式編寫證書及數據分析技巧I證書,課時分别為34小時及31小時,屬於非就業掛鈎課程。前者旨在認識Python的基本語言基礎,並能運用其編寫簡單的程式。需要中五學歷程度或具五年或以上資訊及通訊科技業相關工作經驗,並通過英文測試(即是用英文應考之電腦基本知識卷,10條選擇題,5題或以上及格);後者則掌握數據分析的關鍵概念和應用 ,透過MS ExcelPower BI了解數據可視化及演繹數據,圖像化地表述從數據中獲得的見解,以提升職場上的競爭力以應付行業的入職要求。需要有中六學歷程度或中五學歷程度及具兩年或以上工作經驗 ;及通過基本試算表入學測試(10條選擇題,5題或以上及格,考核試算表的基本用法、函數運用)。在完成Python程式編寫證書及數據分析技巧I證書後,如果情況許可,將計劃於下半年報讀「創科.愛增值」計劃下的數據分析技巧II證書(44小時晚間制課程)、3D打印技術I基礎證書(30小時晚間制課程)及3D 打印技術II證書(39小時晚間制課程)。

(資料來源:https://www.erb.org/course-outlines/CD_Team_2/ICT/2052.pdf

(資料來源:https://www.erb.org/course-outlines/CD_Team_2/ICT/2174.pdf

(資料來源:https://www.erb.org/itscheme/courses/

 

選擇修讀ERB再培訓課程,為本人「緩兵之計」,以爭取時間「翻身」,而且是針對性選讀的。其中,Python程式編寫證書是基於本人有機會教電腦科,且可能教授Python程式編寫,而本人先前學的是Java,需要重新學習,同時獲取認可資歷,以便大學知道本人也是有能力教授電腦科目。至於報讀數據分析技巧I證書,是考慮到本人大量使用Excel解決手上工作,要研習更高階技術,以及學習使用Power BI以應付更剔手之工作,這些技術已超越高中程度,有必要花時間學習。此外,選擇修讀ERB再培訓課程更重要的目的,是要適應日間工作、夜間上課之模式,確保身心都可以適應這個模式,以便順利銜接日後的進修之旅,絕對不是衝着「免費」而報讀的。

 

目前,本人已順利於919日經網上提交,翌日收到通知,下班後便前往學校辦留位,並即時進行入學測試,所幸的是,小編還是沒忘記過去所學,短時間內便完成這20條選擇題,在亳無準備的情況便及格,正等候校方的安排,以決定何時修讀再培訓課程,而工作室也會定期匯報再培訓課程之最新事態發展,時刻向外界匯報最新進展,作為升讀PGDE計劃的一部分,小編定必珍惜這個得來不易的機會,透過再培訓課程提升自身實力,增加本人的升學勝算,絕不容許有任何疏失,只是為了成為教育學家,締造輝煌成就。

 

最近,工作室收到不少「雜訊」,迫使本人要進行新一輪的「兵棋推演」,以判斷是否調整「鳳凰行動」在政策上的執行。其中一個「雜訊」集中在報讀PGDE的必要性,有教師建議本人轉攻SAE學校行政主任或與教育相關的行政工作,也有教師建議本人攻讀碩士,例如MAMSc等,不要過分側重在PGDE,因為PGDE是為有意投身的人士而設,而縮班、殺校問題存在的情況下,教席有可能減少下,投身教學工作或面對有關風險,而本人也應發揮自身的優勢,從事數學與統計相關的工作。另外一個「雜訊」源於本人的出現「工作過度」情況,經過忙於處理大量工作,引發兩位主任級教師(包括TA主管)的「高度關切」,事後發現工作項目有不少不屬於本人的工作範圍,要求本人往後要仔細判斷工作性質,如果不屬於本人的工作範圍,應委婉要求教師尋求有關TA跟進。

 

針對第一個「雜訊」,在經本人再三研判,決定維持原計劃,即先報讀PGDE,情況不妙才在翌年二月報讀碩士。理由在於SAE不是教學職位,而TA是具教學支援成分的職位,且不少新晉教師都是由TA做起,不能因此而捨棄攻破PGDE的最佳機會,儘管SAE是一份薪水不俗的工作。至於攻讀碩士、不要過分側重在PGDE一事,目前本人仍未找到可行替代方案,而本人必須取得PGDE,才具備入讀教育行政及政策學系MPhil的資格,特別是中文大學,所以仍然有報讀PGDE的理由。本人只會在沒有PGDE取錄的情況下,才報讀碩士,其目的也是為了獲得PGDE取錄資格,而本人早於2022年,就已經決定成為教育學家,主力研究高等教育,以學術研究為教育界帶來改變。由此刻開始,本人便沒有考慮攻讀任何數學與統計相關的碩士,也不打算從事數學與統計相關的工作,包括之前想過的數學家,只是為了成為教育學家,即使後來成為教師,也只會是本人成為教育學家前的過渡性工作,未必「長做」。

 

至於因本人「工作過度」引致教師「高度關切」一事,本人承認與「鳳凰行動」在執行上有點過火,以致失去應有分寸有關。本人根據「第四點:超高規格對待」,已將工作規格由「主動型TA」、「備位教師」,提升為「學位教師」的規格,而為突顯本人留守教育界的決心,增加獲得PGDE的機會。加上根據「第六點:保持戰鬥模式」,本人已啟動「非常時期應急響應機制」,並由目前之「戰備狀態」,升級為「作戰狀態」,早已把工作看作「戰鬥」,將工作環境視為「戰場」,令本人為了攻破PGDE,只能努力工作,連自己做了大量工作也全不知情,只是為了「搏同情」、「搏關注」、「搏好表現」,導致本人開始出現「工作過度」的徵狀,包括疲憊、眼神呆滯,其後越發嚴重。為了避免上述情況重演,本人除了外即時檢視手上的工作項目,並劃定「紅線」,明定可以做、不可以做的工作,將不可以做的工作轉介予其他同事處理。也會調整「鳳凰行動」的執行路線,清楚界定第四點、第六點執行之準則,不能影響本人正常工作為大前提,以免執行「過火」、有失分寸,不排除會另訂細則,作嚴格規範。

 

我承認,在沒有PGDE取錄之包袱下,曾經為了「搏到盡」而不得不工作過勞,但也這令本人一度迷失自我。而「鳳凰行動」在執行上有點過火,跟本人「不服氣」自己沒有PGDE取錄有極大關連。在沒有其他替代方案的情況下,只能迫使本人用努力工作證明自己的能力,即使要付出高昂代價,也在所難免。甚至為了完成手上的工作,只能帶回家中處理,因而影響工作室的正常運作。本人將進一步審視「鳳凰行動」在未來一個月的執行情況,如有需要會再作調整,為成為教育學家全力奮鬥。

 

誠心盼望一切順利!

 

此致

「寶仁工作室」版主  Sam Wong

2024922

 

各位讀者,本篇將轉載香港中學入學考試1973年模擬試卷二題解之下半部分,以供讀者參考之用,相關題目、數值答案取自《華僑日報》。所有題解全由小編親筆撰寫,撰寫期間已考慮到同學的需要,所用方法盡量簡單、用字淺白。因應同學在進行非十進制單位化聚的時候,可能感到困難,1969年至1973年之試題另備附錄,載列作答題目時需要用到的英制及市制轉換公式。個别題目設有提示,旨在協助同學閱讀題目及答題,而非指導同學答題方向,且個別題目可能跟原版有所不同,希望讀者能夠從試題中有所得着。本篇大多數題目之程度,適合小六同學作答,只有少數題目比較困難,或需具備初中數學知識,方可順利作答。

 

以下是香港中學入學考試1973年模擬試卷二題解之下半部分:

 



閱讀「題目詳解」時須注意事項

「題目詳解」只供參考之用,設立目的旨在讓讀者明白作答方向,以及讓讀者知道該題目涉及的課題。如果與現行小學課程之程度有所差别、不同,將加入備註,協助讀者判斷有那些題目明顯是Out-Syllabus的。本人已盡力確保「題目詳解」内容準確無誤,如有錯漏或可修改之處,請透過留言向本人反映。

 

請注意!「題目詳解」非標準答案,個別題目可以有多個解法。若將之視為標準答案,可能導致讀者但知硬背死記,活剝生吞。這種落伍的學習態度,既不符現代教育原則,亦有違考試着重理解能力與運用技巧之旨。希望讀者正確使用「題目詳解」,以免弄巧反拙。

 

下星期將繼續轉載試題,並有題解與分析,敬請留意。我們下星期再會。

2024年9月15日 星期日

【知識百寶箱】2024年第34篇:香港中學入學考試1973年模擬試卷二試題分析(上)

題記:「知識百寶箱」系列是「寶仁工作室」為了實踐2021-2022年度工作願景,而特別設立。目的旨在加快「寶仁工作室」的轉型,全面成為以「知識型專欄」為基礎之「知識主導型」的網誌。期望以協助提升大眾的學術素養為信條,並配合STEM的發展。除了普及科學知識外,也負起潛移默化為大家的人生有所改變的重責大任。將以學術專題探討、學習筆記為內容主體,回饋社會,服務讀者。

 

内容介紹:本篇將轉載香港中學入學考試1973年模擬試卷二,並且備有小編親筆撰寫的題解之上半部分,另加模擬試卷基本分析,以供讀者參考之用。

 

各位讀者,本篇將轉載香港中學入學考試模擬試卷二,並且備有小編親筆撰寫的題解之上半部分,另加模擬試卷基本分析,以供讀者參考之用,相關題目、數值答案取自《華僑日報》。所有題解全由小編親筆撰寫,撰寫期間已考慮到同學的需要,所用方法盡量簡單、用字淺白。因應同學在進行非十進制單位化聚的時候,可能感到困難,1969年至1973年之試題另備附錄,載列作答題目時需要用到的英制及市制轉換公式。個别題目設有提示,旨在協助同學閱讀題目及答題,而非指導同學答題方向,且個別題目可能跟原版有所不同,希望讀者能夠從試題中有所得着。本篇大多數題目之程度,適合小六同學作答,只有少數題目比較困難,或需具備初中數學知識,方可順利作答。

 

以下是香港中學入學考試1973年模擬試卷二,備有學生版本、數值答案、題目詳解,以及模擬試卷基本分析:

 

閱讀「題目詳解」時須注意事項

「題目詳解」只供參考之用,設立目的旨在讓讀者明白作答方向,以及讓讀者知道該題目涉及的課題。如果與現行小學課程之程度有所差别、不同,將加入備註,協助讀者判斷有那些題目明顯是Out-Syllabus的。本人已盡力確保「題目詳解」内容準確無誤,如有錯漏或可修改之處,請透過留言向本人反映。

 

請注意!「題目詳解」非標準答案,個別題目可以有多個解法。若將之視為標準答案,可能導致讀者但知硬背死記,活剝生吞。這種落伍的學習態度,既不符現代教育原則,亦有違考試着重理解能力與運用技巧之旨。希望讀者正確使用「題目詳解」,以免弄巧反拙。

 


模擬試卷基本分析

模擬試卷名稱:

測驗二

全卷總題數(題):

70

選擇題總題數(題):

35

非選擇題總題數(題):

35

規定作答時間(分鐘):

45

小編建議作答時間(分鐘):

90

試卷難度(1分最易、5分最難):

3

超越現行小學課程程度之題數(題):

11

佔全卷比重(%):

15.7

涉及課題:

分數的比較

多位數

質數與合成數

數型

代數與方程式

倍數與因數

正比例

分數四則運算

速率

反比例

非十進制單位的化聚及其四則運算

長方體表面面積

長方體體積

整數四則運算

平均數

小數四則運算

三角形面積

多邊形面積

正方形面積

涉及時間間隔的計算

 

資料來源已在模擬試卷中列明,模擬試卷試題取自《華僑日報》,特此鳴謝。

 

下星期將繼續轉載試題題解之下半部分,並有題解與分析,敬請留意。我們下星期再會。