2024年1月28日 星期日

【知識百寶箱】2024年第4篇:香港中學入學考試1966年算術科試題分析(下)

題記:「知識百寶箱」系列是「寶仁工作室」為了實踐2021-2022年度工作願景,而特別設立。目的旨在加快「寶仁工作室」的轉型,全面成為以「知識型專欄」為基礎之「知識主導型」的網誌。期望以協助提升大眾的學術素養為信條,並配合STEM的發展。除了普及科學知識外,也負起潛移默化為大家的人生有所改變的重責大任。將以學術專題探討、學習筆記為內容主體,回饋社會,服務讀者。

 

内容介紹:本篇將轉載香港中學入學考試1966年算術科試題後半部分之試題分析,並且備有小編親筆撰寫的題解、涉及課題、個人回饋,以供讀者參考之用。

 

筆者快訊:

致全體讀者

 

在「進修英文大行動」方面,已完成Pre-Intermediate課本,正研讀Intermediate。相比起Pre-IntermediateIntermediate的内容更加剔手,涉及更複雜的語句、文法,主題也漸漸與日常生活毫不相干。可想言之,要攻克Intermediate,並不容易,估計要用兩天才可以完成一個單元之學習。又由於近期工作量繁重,以及追趕連載進度的情況,不得不放慢進修步伐。雖然如此,但本人仍堅持至少接觸一些英文,可深可淺,否則日後更難急起直追。小編希望讀者全力支持本人的進修行動,因為本人不想以工作為由,而荒廢學業,工作及學業是可以共存的,只要找到「平衡點」,二者一樣可以交出好成績,也可以成就大事。

 

另外,在再戰PGDE方面,隨着大學開始安排面試並發信邀請申請人參與,外界或會擔心本人的升學形勢,在此希望各位耐心等待,不用為此過分擔憂。因為校方需要在截止申請後未來四個月,處理海量入學申請,以及優先處理全日制入學申請,以顧及同時報讀全日制及兼讀制申請人,將全日制列為正選、兼讀制為後備的情況。加上浸大一月十五日才截止申請,要在短時間内得知申請結果,是不可能的。小編將如常工作,以教學助理的身分,協助學校在教與學上運作正常,並且精益求精、持續學習、累積經驗。初步預計要待三月、四月才得知取錄與否,若果遲遲未有消息,也會有後備方案,以應付一切突發狀況。作為一位PGDE申請人,要做的也全都做好,要提交的文件也全數提交、要尋找的推薦人也已經找到,現在只可聽天由命。一旦獲得PGDE取錄資格,將盡快向校方匯報,以便及早決定本人實習安排,為日後攻讀PGDE作準備。

 

各位讀者,「寶仁工作室」在符合堅守法治、誠實可信、廉潔公正、行事客觀、不偏不倚、政治中立之原則下,仍會繼續運作下去。只要不影響本人的事業及學業,在工餘時間參與「寶仁工作室」之運作的話,本人仍能通過「寶仁工作室」,帶給讀者無限的可能性。唯不排除會出現無法逢星期日定期連載的情況,敬請讀者諒解。

 

「寶仁工作室」版主  Sam Wong

2024128

 

各位讀者,本篇將轉載香港中學入學考試1966年算術科後半部分之試題分析,並且備有小編親筆撰寫的題解、涉及課題、個人回饋,以供讀者參考之用,相關題目、數值答案取自《華僑日報》及《工商日報》。所有題解全由小編親筆撰寫,撰寫期間已考慮到同學的需要,所用方法盡量簡單、用字淺白。因應同學在進行非十進制單位化聚的時候,可能感到困難,試題另備附錄,載列作答題目時需要用到的英制及市制轉換公式。個别題目設有提示,旨在協助同學閱讀題目,而非指導同學答題方向,希望讀者能夠從試題中有所得着。本篇大多數題目之程度,適合小六同學作答,只有少數題目比較困難,或需具備初中數學知識,方可順利作答。

 

以下是香港中學入學考試1966年算術科試題後半部分之試題分析,備有學生版本、數值答案及題目詳解,也會有個人回饋:

 



閱讀「題目詳解」時須注意事項

「題目詳解」只供參考之用,設立目的旨在讓讀者明白作答方向,以及讓讀者知道該題目涉及的課題。如果與現行小學課程之程度有所差别、不同,將加入備註,協助讀者判斷有那些題目明顯是Out-Syllabus的。本人已盡力確保「題目詳解」内容準確無誤,如有錯漏或可修改之處,請透過留言向本人反映。

 

請注意!「題目詳解」非標準答案,個別題目可以有多個解法。若將之視為標準答案,可能導致讀者但知硬背死記,活剝生吞。這種落伍的學習態度,既不符現代教育原則,亦有違考試着重理解能力與運用技巧之旨。希望讀者正確使用「題目詳解」,以免弄巧反拙。

 

個人回饋

該年度的試題,整體難度中等。當中有13題因現行小學課程程度,以致難以甚至不足以回答此等題目,被視為具挑戰性題目,佔全卷16.5%,比率較1965年略為上升。而本年度「Out-syllabus」題目多過去升中試題目之「翻炒」,估計同學只要熟知1962年至1965年試題之做法,要作答本卷應該沒太大問題。箇中例子眾多,小編在此不多花筆墨詳加探討。

 

由於小學課程多次修改,有個別題目小六同學未必知道如何作答。例如百分率中賺率的計算、單利息,以往的課程是涵蓋的,但現在皆需要有初中基礎才可以作答。也有些涉及正比例及反比例,現行小學課程隱晦地要求同學處理正比例及反比例問題,例如通過分數處理比例問題,甚至有教科書提及歸一法。唯本人實做一遍後,覺得儘管不知道正比例及反比例,仍然可以作答的。綜觀而言,該年度的試題亮點不太多,大多是中規中矩的,真真正正的剔手題目不多,問得挺直接。基本上只要「熟書」,八成甚至九成得分也是可以的。

 

本年度的總題數跟上年有所減少,全卷有79題。不過,需要在四十五分鐘内完成全卷,始終非常困難。因此,特別需要同學提高運算速度,並且以「快而準」的方法,短時間内完成大量題目,這令考試難度大大提高,考生不可能做完全份試卷。雖然如此,小編仍值得大家試做1966年香港中學入學考試試題,大家可以參考小編提供的作答時間建議,作答該年度之試題,再看看自己答對多少。希望大家能從本試卷中有所得着。

 

香港中學入學考試1966年算術科試題取自下列報章,特此鳴謝:

《香港工商日報, 1966-05-05

《華僑日報, 1966-05-05

 

下星期將繼續轉載試題,並有題解與分析,敬請留意。我們下星期再會。

2024年1月21日 星期日

【知識百寶箱】2024年第3篇:香港中學入學考試1966年算術科試題分析(上)

題記:「知識百寶箱」系列是「寶仁工作室」為了實踐2021-2022年度工作願景,而特別設立。目的旨在加快「寶仁工作室」的轉型,全面成為以「知識型專欄」為基礎之「知識主導型」的網誌。期望以協助提升大眾的學術素養為信條,並配合STEM的發展。除了普及科學知識外,也負起潛移默化為大家的人生有所改變的重責大任。將以學術專題探討、學習筆記為內容主體,回饋社會,服務讀者。

 

内容介紹:本篇將轉載香港中學入學考試1966年算術科試題,並且備有小編親筆撰寫的題解、涉及課題、個人回饋,以供讀者參考之用。

 

各位讀者,本篇將轉載香港中學入學考試1966年算術科試題,並且備有小編親筆撰寫的題解、涉及課題、個人回饋,以供讀者參考之用,相關題目、數值答案取自《華僑日報》及《工商日報》。所有題解全由小編親筆撰寫,撰寫期間已考慮到同學的需要,所用方法盡量簡單、用字淺白。因應同學在進行非十進制單位化聚的時候,可能感到困難,試題另備附錄,載列作答題目時需要用到的英制及市制轉換公式。個别題目設有提示,旨在協助同學閱讀題目,而非指導同學答題方向,希望讀者能夠從試題中有所得着。本篇大多數題目之程度,適合小六同學作答,只有少數題目比較困難,或需具備初中數學知識,方可順利作答。

 

以下是香港中學入學考試1966年算術科試題,備有學生版本、數值答案及題目詳解。由於題數眾多,本星期只發布其中一半題目,另外一半則在下星期連載,而個人回饋則在連載該年所有試題之分析後,才一同發佈:

 

閱讀「題目詳解」時須注意事項

「題目詳解」只供參考之用,設立目的旨在讓讀者明白作答方向,以及讓讀者知道該題目涉及的課題。如果與現行小學課程之程度有所差别、不同,將加入備註,協助讀者判斷有那些題目明顯是Out-Syllabus的。本人已盡力確保「題目詳解」内容準確無誤,如有錯漏或可修改之處,請透過留言向本人反映。

 

請注意!「題目詳解」非標準答案,個別題目可以有多個解法。若將之視為標準答案,可能導致讀者但知硬背死記,活剝生吞。這種落伍的學習態度,既不符現代教育原則,亦有違考試着重理解能力與運用技巧之旨。希望讀者正確使用「題目詳解」,以免弄巧反拙。

 



個人回饋

(個人回饋將於連載該年所有試題之分析後,才一同發佈)

 

下星期將繼續轉載試題,並有題解與分析,敬請留意。我們下星期再會。

2024年1月14日 星期日

【知識百寶箱】2024年第2篇:香港中學入學考試1965年算術科試題分析(下)

題記:「知識百寶箱」系列是「寶仁工作室」為了實踐2021-2022年度工作願景,而特別設立。目的旨在加快「寶仁工作室」的轉型,全面成為以「知識型專欄」為基礎之「知識主導型」的網誌。期望以協助提升大眾的學術素養為信條,並配合STEM的發展。除了普及科學知識外,也負起潛移默化為大家的人生有所改變的重責大任。將以學術專題探討、學習筆記為內容主體,回饋社會,服務讀者。

 

内容介紹:本篇將轉載香港中學入學考試1965年算術科試題後半部分之試題分析,並且備有小編親筆撰寫的題解、涉及課題、個人回饋,以供讀者參考之用。

 

筆者快訊:

致全體讀者

 

踏入一月份,本港中小學將舉行校内考試,以評核學生過去半年的學業表現,在此敬祝莘莘學子考試順利,並爭取最佳成績。

 

在「進修英文大行動」方面,進度仍然良好,研習教科書以補救英文基礎之策略似乎奏效,一方面溫故知新,另一方面發現在文法上表現不太好的部分。例如Preposition of TimeWh-問題與dobe的關係,往後會在做文法練習中,會特别加強這方面的複習。詞彙量也有所增加,閱讀理解表現挺好,基本上掌握如何尋找資料,但歸納重點等能力有待改善。除了文法、詞彙量,Pronunciation也是本人需要改善的地方。最近本人透過Duolingo(中譯為多鄰國)之網上平台,以加強英語運用能力時,發現Pronunciation有「翻車」的情況。因為Duolingo中有些題目要求用家朗讀句子,試過因發音不準而被系統判斷為答錯,在判斷「-ed」讀音時,也感到吃力,不知何時要發/d/音、/t/音過是/ɪd/音,以及難以唸出諸如motherfather這些有/ðər/音之詞彙,往後進修英文時要加強Pronunciation上的訓練。由於提高詞彙量、文法水準為本人「重中之重」,Pronunciation上的問題預計會在暑假另找參考資料,看看如何解決Pronunciation「翻車」的問題。

 

本次版主所使用的教科書《Cutting Edge (3rd Edition)》,是針對成人學習者而寫,分StarterElementaryPre-IntermediateIntermediateUpper-IntermediateAdvanced五冊。對應的CEFR程度分别為A1A1-A2A2-B1B1-B1+B1+ -B2C1。按被本港教育局列入適用書目表之《Upstream》的程度比較,完成Pre-Intermediate才達到本港一般中學之中三程度。但是,若果放在英文中學,例如嘉諾撒聖心書院,便要完成Intermediate才達中三水準,完成Upper-Intermediate才達中五水準,且最多只去到DSE English Level 4。而最高的Advanced則相當於中六水準,也是攻克DSE English Level 5需要達到之水平。換言之,小編必須至少完成Upper-Intermediate,才有機會在IELTS考到6.5,而要在CRE英文運用考獲Level 2,便需要完成Advanced,因為以Upper-Intermediate的水準,要考獲Level 2並不容易,必須多讀一本作為「保險」。

(資料來源:https://www.yumpu.com/en/document/read/28234611/cdocuments-and-settingsjacky-sacred-heart-canossian-college

(資料來源:https://www.hkeaa.edu.hk/tc/recognition/benchmarking/hkdse/ielts/

(資料來源:https://www.csb.gov.hk/tc_chi/recruit/cre/949.html

 

直至截稿當天,已完成首二冊課本即StarterElementary,目前正研習Pre-Intermediate,並完成全書約三分之二的内容,盡量維持一天研習一個單元的目標,並完成相關課業,由於Pre-Intermediate的要求頗高,内容頗多,不排除可能要兩天甚至三天才可以完成,以每天投放一時半到兩小時去計算。每完成一級也會做一份期終測試,以回顧之前所學。而在完成Intermediate後,將會做一本名為《Essential Grammar in Use》之練習,以鞏固A1B1程度的文法,以確保文法基礎穩打穩紥後,才再挑戰Upper-Intermediate。若然在文法方面表現不好,去到Upper-Intermediate只會問題多多,更何況是CRE英文運用?期望進修行動一切順利。

 

除了進修英文,版主近期也透過Duolingo,每天投入大概五分鐘至不多於半小時,嘗試接觸日文,從而進一步維持學習動力,乃試驗性質。目前正循着好的方向推進,學了不少詞彙,也從中記憶了不少平假名及其讀音。初步計劃會以熟記五十音為目標,若果能暢順朗讀全以假名寫成的句子、短文,才再考慮會否投入時間深究日文,由最低級之N5開始唸起。目前以進修英文為主力,接觸日文為輔。

 

各位讀者,「寶仁工作室」在符合堅守法治、誠實可信、廉潔公正、行事客觀、不偏不倚、政治中立之原則下,仍會繼續運作下去。只要不影響本人的事業及學業,在工餘時間參與「寶仁工作室」之運作的話,本人仍能通過「寶仁工作室」,帶給讀者無限的可能性。唯不排除會出現無法逢星期日定期連載的情況,敬請讀者諒解。

 

「寶仁工作室」版主  Sam Wong

2024114

 

 

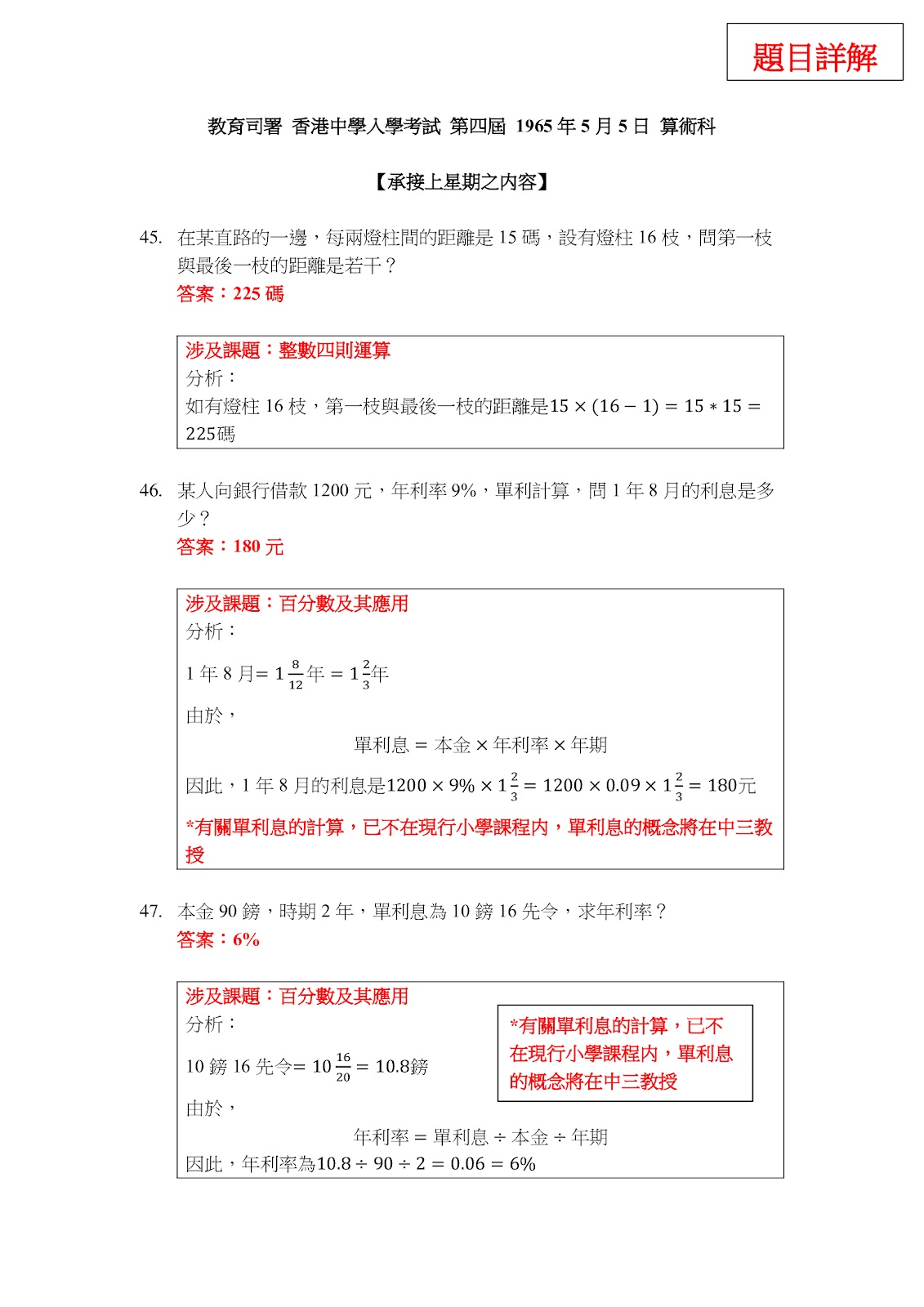
各位讀者,本篇將轉載香港中學入學考試1965年算術科後半部分之試題分析,並且備有小編親筆撰寫的題解、涉及課題、個人回饋,以供讀者參考之用,相關題目、數值答案取自《華僑日報》及《工商日報》。所有題解全由小編親筆撰寫,撰寫期間已考慮到同學的需要,所用方法盡量簡單、用字淺白。因應同學在進行非十進制單位化聚的時候,可能感到困難,試題另備附錄,載列作答題目時需要用到的英制及市制轉換公式。個别題目設有提示,旨在協助同學閱讀題目,而非指導同學答題方向,希望讀者能夠從試題中有所得着。本篇大多數題目之程度,適合小六同學作答,只有少數題目比較困難,或需具備初中數學知識,方可順利作答。

 

以下是香港中學入學考試1965年算術科試題後半部分之試題分析,備有學生版本、數值答案及題目詳解,也會有個人回饋:

 

閱讀「題目詳解」時須注意事項

「題目詳解」只供參考之用,設立目的旨在讓讀者明白作答方向,以及讓讀者知道該題目涉及的課題。如果與現行小學課程之程度有所差别、不同,將加入備註,協助讀者判斷有那些題目明顯是Out-Syllabus的。本人已盡力確保「題目詳解」内容準確無誤,如有錯漏或可修改之處,請透過留言向本人反映。

 

請注意!「題目詳解」非標準答案,個別題目可以有多個解法。若將之視為標準答案,可能導致讀者但知硬背死記,活剝生吞。這種落伍的學習態度,既不符現代教育原則,亦有違考試着重理解能力與運用技巧之旨。希望讀者正確使用「題目詳解」,以免弄巧反拙。

 


個人回饋

該年度的試題,整體難度中等。當中有14題因現行小學課程程度,以致難以甚至不足以回答此等題目,被視為具挑戰性題目,佔全卷15.9%,比率較1963有明顯下降的情況。而本年度「Out-syllabus」題目多過去升中試題目之「翻炒」,估計同學只要熟知1962年至1964年試題之做法,要作答本卷應該沒太大問題。箇中例子眾多,小編在此不多花筆墨詳加探討。

 

由於小學課程多次修改,有個別題目小六同學未必知道如何作答。例如百分率中賺率的計算、單利息,以往的課程是涵蓋的,但現在皆需要有初中基礎才可以作答。也有些涉及正比例及反比例,現行小學課程隱晦地要求同學處理正比例及反比例問題,例如通過分數處理比例問題,甚至有教科書提及歸一法。唯本人實做一遍後,覺得儘管不知道正比例及反比例,仍然可以作答的。綜觀而言,該年度的試題亮點不太多,大多是中規中矩的,真真正正的剔手題目不多,問得挺直接。基本上只要「熟書」,八成甚至九成得分也是可以的。

 

本年度的總題數跟上年略少,全卷有88題,並取消第一部分及第二部分,改為統一於四十五分鐘内完成全卷。不過,需要在四十五分鐘内完成全卷,是非常困難的。因此,特別需要同學提高運算速度,並且以「快而準」的方法,短時間内完成大量題目,這令考試難度大大提高,考生不可能做完全份試卷。雖然如此,小編仍值得大家試做1965年香港中學入學考試試題,大家可以參考小編提供的作答時間建議,作答該年度之試題,再看看自己答對多少。希望大家能從本試卷中有所得着。

 

香港中學入學考試1965年算術科試題取自下列報章,特此鳴謝:

《香港工商日報, 1965-05-06

《華僑日報, 1965-05-06

 

下星期將繼續轉載試題,並有題解與分析,敬請留意。我們下星期再會。